2021软科中国最好学科排名发布,公司数学学科排名第五
稿件来源:软科中国
发布人:肖怡霏
发布日期:2021-10-27
高等教育评价专业机构软科2021年10月25日正式发布“2021软科中国最好学科排名”。
排名榜单包括96个一级学科,各个学科排名的对象是在该一级学科设有学术型研究生学位授权点的所有高校,发布的是在该学科排名前50%的高校。共有486所高校的4992个学科点上榜。
数学学科排名共有138所大学上榜,北京大学、复旦大学、清华大学、山东大学、太阳成集团tyc234cc位列前2%。公司数学学科排名第五,排名名单如下(节选):
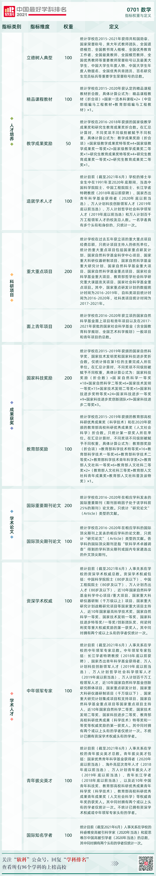
软科中国最好学科排名的指标体系包括人才培养、科研项目、成果获奖、学术论文、学术人才五个指标类别,下设17个指标维度,共计50余项反映学科竞争力的客观量化指标,涉及百余项观测变量。由于部分指标在不同学科门类的适用性和重要性存在差别,因此中国最好学科排名在不同学科采用差异化的指标体系。数学学科的指标权重与定义如下:
中国最好学科排名的数据全部来自权威第三方,如教育部、科技部、国家自然科学基金委员会、国际和国内文献数据库等,经过规范化数据清洗和学科归类流程处理后,得到各个学科点的各项指标数据。授权高校可通过登录“学科发展水平数据监测平台”查看详情。
(本文转载自软科中国公众号)

